DAVID MARHVELASHVILI
MEL, AUS
Reimagining
Shopping
Experience
A website that could support a transition from offline to online - one that performed well enough to make that shift viable, and felt true enough to the brand to carry it.
· UI/UX Design
· Shopify
· E-commerce


Red Parka is an eco-friendly retail brand with a clear sense of purpose — donating 50% of its profits to conservation and humanitarian causes.
Red Parka is an eco-friendly retail brand with a clear sense of purpose — donating 50% of its profits to conservation and humanitarian causes.
The brand has a distinct personality, a defined position, and a loyal customer base. The website didn't reflect that as much as owners wanted it to.
When the engagement began, we had already been working with Red Parka. We knew the business, the audience, and the problems in detail.
The brief was to build a website that could support a transition from offline to online - one that performed well enough to make that shift viable, and felt true enough to the brand to carry it.
The brand has a distinct personality, a defined position, and a loyal customer base. The website didn't reflect that as much as owners wanted it to.
When the engagement began, we had already been working with Red Parka. We knew the business, the audience, and the problems in detail.
The brief was to build a website that could support a transition from offline to online - one that performed well enough to make that shift viable, and felt true enough to the brand to carry it.




The Challenge
The gap between the traffic the marketing efforts were driving and the customers that traffic was producing was too wide to close with campaigns alone.
The gap between the traffic the marketing efforts were driving and the customers that traffic was producing was too wide to close with campaigns alone.
The existing website was getting outdated and slowly becoming misaligned with the brand direction. More critically, it wasn't converting.
Specific issues had accumulated over time: navigation that didn't follow a logical information architecture, filtering and search that frustrated rather than assisted, and a checkout experience with enough friction to drive abandonment at the final stage.
For a business attempting to move its primary sales channel online, each of these was a direct obstacle.
The existing website was getting outdated and slowly becoming misaligned with the brand direction. More critically, it wasn't converting.
Specific issues had accumulated over time: navigation that didn't follow a logical information architecture, filtering and search that frustrated rather than assisted, and a checkout experience with enough friction to drive abandonment at the final stage.
For a business attempting to move its primary sales channel online, each of these was a direct obstacle.

Old Website

Old Website
The Process
Architecture & User Session Analysis
Architecture & User Session Analysis
Because we had existing marketing data and a deep understanding of the customer, the process moved quickly to analysis rather than broad discovery. User sessions across the primary journey flows were reviewed to identify exactly where problems were occurring — not where they were assumed to be.
Because we had existing marketing data and a deep understanding of the customer, the process moved quickly to analysis rather than broad discovery. User sessions across the primary journey flows were reviewed to identify exactly where problems were occurring — not where they were assumed to be.
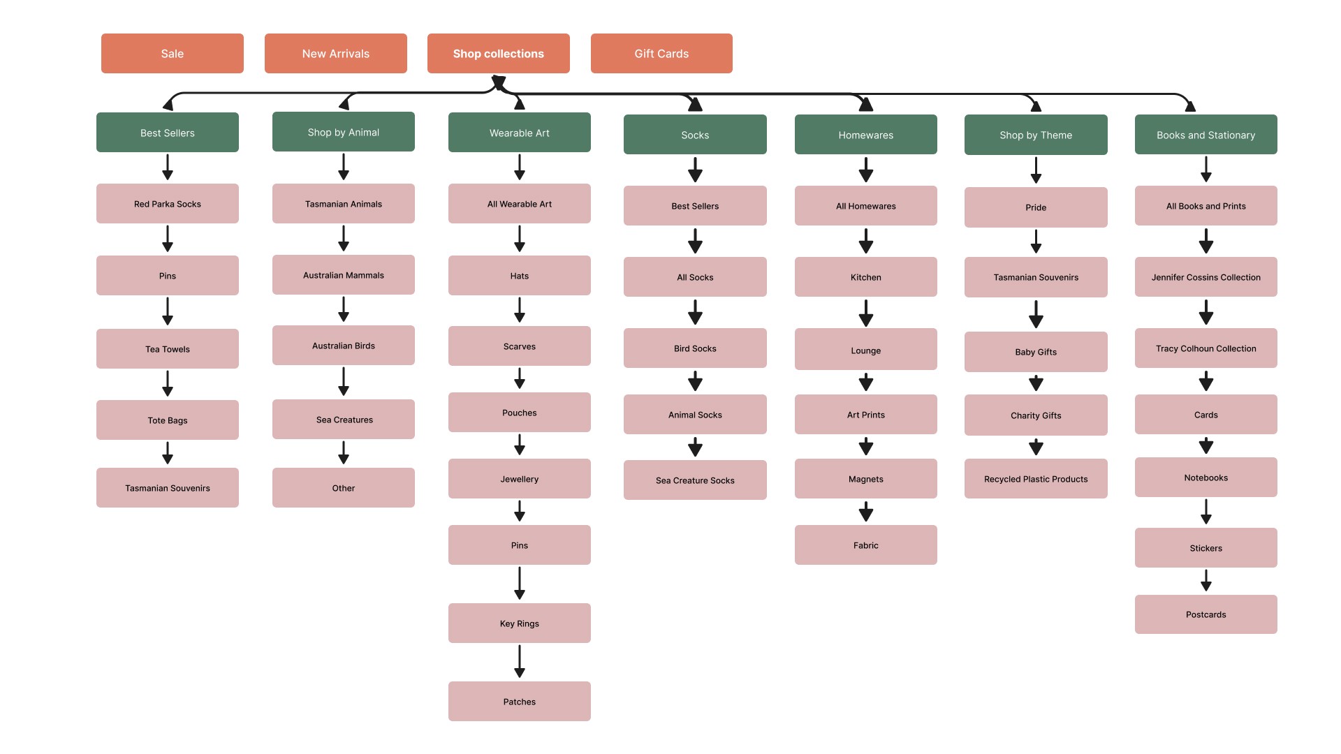
This produced a precise list of issues requiring resolution before any design began: menu navigation and information architecture, filtering and search logic, and cart and checkout functionality.
This produced a precise list of issues requiring resolution before any design began: menu navigation and information architecture, filtering and search logic, and cart and checkout functionality.


The Process
Redesigning the experience
Redesigning the experience
With the problem set defined and years of brand familiarity behind the work, design moved straight into build - validating through launch and iterating on conversion on a rolling basis.
The design direction was intentional: light, spaced, and welcoming. Every decision was made to reduce friction: fewer clicks to checkout, cleaner filtering, a simplified cart, and trust-building elements throughout. Reusable modules and a spacing, layout, and typography system were introduced for consistency and longevity.
The second mandate was equally clear: translate the brand into the storefront. Red Parka's tone, personality, and positioning are not incidental - they are the brand. Function and identity were treated as the same problem.
With the problem set defined and years of brand familiarity behind the work, design moved straight into build - validating through launch and iterating on conversion on a rolling basis.
The design direction was intentional: light, spaced, and welcoming. Every decision was made to reduce friction: fewer clicks to checkout, cleaner filtering, a simplified cart, and trust-building elements throughout. Reusable modules and a spacing, layout, and typography system were introduced for consistency and longevity.
The second mandate was equally clear: translate the brand into the storefront. Red Parka's tone, personality, and positioning are not incidental - they are the brand. Function and identity were treated as the same problem.

After launch
Post-Launch Optimisation
Post-Launch Optimisation
Following launch, conversion rates, drop-off points, and session behaviour were monitored continuously. Improvements were identified and implemented on a rolling basis — a process made efficient by the component-based system built into the design from the start.
visit red-parka
Following launch, conversion rates, drop-off points, and session behaviour were monitored continuously. Improvements were identified and implemented on a rolling basis — a process made efficient by the component-based system built into the design from the start.
visit red-parka
Outcome
A modern, responsive, brand-aligned Shopify e-commerce website that closed the gap.
A modern, responsive, brand-aligned Shopify e-commerce website that closed the gap.
User-to-customer conversion rates increased. Bounce and drop-out rates decreased. The checkout experience was simplified to the point where completing a purchase became the path of least resistance.
The website now supports Red Parka's transition to online as a primary sales channel — performing in a way the previous site never could, and representing the brand in a way it never did.
User-to-customer conversion rates increased. Bounce and drop-out rates decreased. The checkout experience was simplified to the point where completing a purchase became the path of least resistance.
The website now supports Red Parka's transition to online as a primary sales channel — performing in a way the previous site never could, and representing the brand in a way it never did.
Delivery Context
The existing marketing relationship meant this project could move faster and with more confidence than a typical e-commerce engagement. Brand knowledge, audience understanding, and access to real session data compressed the discovery phase significantly.
That advantage was used — not to cut corners, but to concentrate effort where it mattered most and move with the kind of speed the business needed.
Delivered by a single designer.
The existing marketing relationship meant this project could move faster and with more confidence than a typical e-commerce engagement. Brand knowledge, audience understanding, and access to real session data compressed the discovery phase significantly.
That advantage was used — not to cut corners, but to concentrate effort where it mattered most and move with the kind of speed the business needed.
Delivered by a single designer.